根据《z6mg人生就是博官网关于做好2024年硕士研究生招生录取工作的通知》,为安全、公平、科学地做好2024年硕士研究生招生(复试)录取工作,结合公司招生工作实际,特制定z6mg人生就是博官网硕士研究生招生(复试)录取工作实施细则。
一、工作领导小组
由公司主要领导担任组长,分管研究生招生工作的公司领导担任副组长,成员由分管思想政治工作的领导、纪检委员、研究生导师(副教授以上职称)、研究生工作秘书等组成,其职责是负责制定本公司招生复试录取工作方案并组织实施。
二、复试形式及时间
(一)复试形式
采取线下现场复试(地点:z6mg人生就是博官网呈贡校区明德4号楼)
(二)复试时间
专业笔试:3月31日(周日)9:00开始
加试笔试:3月31日(周日)14:00开始
复试面试:4月1日—4月2日(周一、周二)8:30开始
三、复试考生提交材料事宜
(一)提交材料清单
按照z6mg人生就是博官网研究生招生网发布的《z6mg人生就是博官网关于2024年硕士研究生复试方式及提前准备复试材料的通知》执行。相关表格下载链接(https://zsb.ynnu.edu.cn/info/1013/1885.htm)
(二)材料提交方式
1.提交时间:3月29日(周五)12:00前
2.提交要求:每份复试材料转换成PDF文档(每个文档命名方式:专业+姓名+材料名称),再将所有复试材料按顺序打成压缩包并命名为:报考专业-姓名-考生编号
3.提交邮箱:2992859914@qq.com
四、复试交费事宜
(一)收费标准
根据《云南省物价局、云南省财政厅关于研究生招生考试复试费收费标准的通知》(云价收费〔2014〕112号)规定,同等学力考生复试费为180元/人,其余考生为100元/人。
(二)缴费方式
请考生准备好现金,于报到时一并交费,不找零、不找补。
五、复试报到及抽签安排
(一)报到地点
明德4号楼z6mg人生就是博官网206教室
注意:请带好身份证及准考证,并准备好需提交的所有材料纸质版。
(二)报到时间
马克思主义哲学、伦理学:3月30日(周六)9:00开始
中国哲学、外国哲学、逻辑学、宗教学:3月30日(周六)9:00开始
学科教学(思政):3月30日(周六)9:00开始
思想政治教育:3月30日(周六)14:00开始
马克思主义基本原理:3月30日(周六)14:00开始
马克思主义中国化、中国近现代史基本问题:3月30日(周六)14:00开始
(三)面试顺序抽签
报到时按分组完成面试顺序抽签,抽签结果现场向考生公布,由纪检员监督完成。
六、复试内容
(一)面试
1.考试内容及分值
综合面试主要考查考生所掌握的知识结构、思维与反应、专业素养以及综合素质等方面的能力。综合面试考核的主要内容及所占分值(满分100分)如下:
(1)大学本科学习情况及成绩(高职高专的同等学力考生提供专科学习成绩及进修过不少于3门本科主干课程的成绩),占5%。
(2)全面考核考生对本学科(专业)理论知识和应用技能的掌握程度,利用所学理论发现、分析和解决问题的能力,对本学科发展动态的了解以及在本专业领域发展的潜力,占35%。
(3)外语听说能力(非英语专业的考生进行英语听说能力测试,英语专业的考生进行第二外国语,即日语、西班牙语、法语等语种的听说能力测试),占20%。
(4)创新精神和创新能力,占30%。
(5)事业心、责任感、协作性,占5%。
(6)人文素养,举止、表达和礼仪,占5%。
2.题量及时间
每位面试考生的面试题目为4题(其中专业2题、英语1题、考官随机提问专业题1题)。
每位考生参加综合面试的时间原则上不低于20分钟(考生自己提前结束复试除外)。
3.考生抽题
面试试题以套题的形式由考生随机抽取,每套题会密封在小信封内,面试时考生当场抽取题号,当场拆封,考生依次作答。
4.考场要求
面试考核考场的布置应避免随意性。面试要统一制定复试小组工作基本规范,面试全程要录音录像,复试小组成员须现场独立打分。考官纸质打分表上有修改记录的,考官必须在修改的地方亲笔签字认可。任何人不得改动复试结果。
(二)复试专业笔试:所有复试考生必考科目
1.考试方式:线下闭卷考试,笔试时间不低于2小时。
考试时间:3月31日(周日)9:00开始,考试地点另行通知。
3.具体要求:复试科目原则上使用开放性、综合性,能考核员工能力的试题,该科目成绩满分100分。考试成绩按照权重计入总成绩。
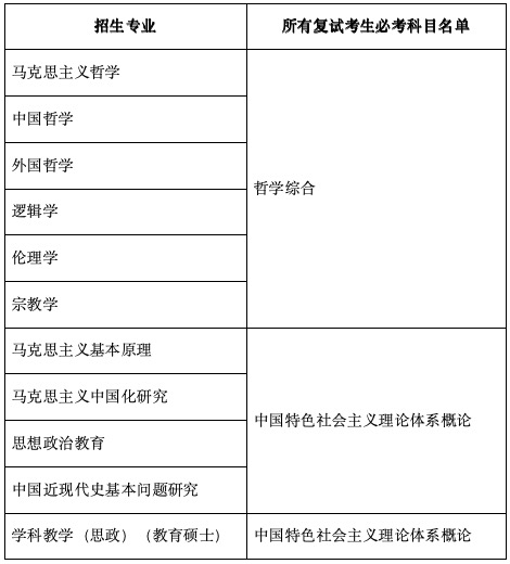
4.各专业必考科目:

(三)复试加试笔试:同等学力、跨学科、调剂考生加试科目
1.考试方式:线下闭卷考试,笔试时间不低于2小时。
考试时间:3月31日(周日)14:00开始,考试地点另行通知。
具体要求:加试科目考试满分100分,60分为合格线。
2.笔试加试科目:
(四)思想政治素质和品德考核
思想政治素质和品德考核是保证招生质量的重要工作环节,公司必须遵循实事求是的原则,认真做好考核工作,思想品德考核不合格者不予录取。思想政治素质和品德考核主要是考核考生本人的现实表现,内容应包括考生的政治态度、思想表现、道德品质、遵纪守法、诚实守信等方面。
思想政治素质和品德考核的方式:
1.思想政治素质和品德考核与面试工作同步开展。
2.审查考生提交的《z6mg人生就是博官网研究生思想品德考核表》。
3.在面试阶段设置合理环节,详细了解考生思想政治情况,时间约5分钟。
(五)心理测试
1.安排:心理测试采用考生网上测评的方式开展。
2.要求:心理测评工作涉及的部门及公司按规定对心理测试结果保密。
(六)体检
1.体检要求参照教育部、卫生部、中国残联印发的《普通高等公司招生体检工作指导意见》(教学〔2003〕3号)要求,按照《教育部办公厅卫生部办公厅关于普通高等公司招生员工入学身体检查取消乙肝项目检测有关问题的通知》(教学厅〔2010〕2号)文件精神开展体检工作。拟录取考生须在接收拟录取通知后提供二甲以上医院的体检报告和《z6mg人生就是博官网2024年硕士研究生招生考试考生诚信体检承诺书》(附件7),体检不合格者不予录取。考生入学时须参加公司统一组织的体检,不符合要求者取消入学资格。
2.所有参加复试的考生,都要求提交二甲及以上资质医院出具的本人体检报告。按照校医院的要求,复试研究生体检标准:一般检查(包括:内科、外科、五官科),化验检验(包括:肝功能全套、肾功能全套、血常规),心电图,胸部X线检查。
3.如考生找人顶替体检造成体检复查不合格不能注册、取消录取资格的,责任由考生本人承担。
4. 拟录取考生须在接到拟录取通知后一周内完成体检并将体检报告扫描成PDF文档发至公司邮箱:2992859914@qq.com
七、复试具体日程安排
八、录取原则
(一)录取
公司要在招生录取工作领导小组的统一领导下,严格按照相关规定,根据招生计划、复试录取办法以及考生初试和复试成绩、思想政治表现、心理测试结果等择优确定拟录取名单。录取工作要依法保护残疾考生的合法权益。
具体要求如下:
1.必须按考生的考试总成绩从高到低依次录取,不允许出现跳录的情况。
2.体检不合格、思想政治素质和品德考核不合格的考生一律不予录取。
3.拟录取名单报公司研究生招生领导小组审核通过后,由招生处统一进行公示,各公司不得自行公示。公示无异议后,报教育部录取检查通过后正式录取。
4.对调剂拟录取专业的要求
调剂考生拟录取专业必须与调剂报名专业一致。调剂考生报名后,如需调整到其他专业的,必须经过调剂系统更改报名志愿,并按照公司调剂复试录取的相关要求完成所有调剂、复试及录取步骤。
5.若考生因特殊原因自愿放弃复试录取资格,其名额在上报公司之前可由各单位按录取规则递补录取。
(二)对拟录取考生的成绩要求
1.所有考生复试成绩按百分制,未达到60分的,不予录取。
2.同等学力考生复试阶段笔试成绩按百分制必须达到60分,未达到60分者不能录取。
(三)考试总成绩及成绩复核
1.成绩计算方法
考生初试成绩占50%。
考生复试成绩占50%。其中,专业笔试成绩占20%,面试成绩占30%。
考生考试总成绩为初试成绩(50%)与复试成绩(50%)相加。具体换算公式为:
考试总成绩=(初试成绩总分÷5)×50%+专业笔试成绩×20%+面试成绩×30%
2.考试综合成绩排序方式
(1)一志愿考生、调剂考生、退役老员工士兵计划考生以及不同报考学习方式考生分开排序(第一顺序)。
(2)各专业分开排序(第二顺序)。不能几个专业一起排序,也不能按研究方向排序(在公司招生简章及调剂公告中明确按研究方向录取的除外)。
(3)严格按照考试总成绩排序,如考生考试总成绩相同时,依次比较初试总成绩、面试成绩与专业笔试成绩,依次录取。
3.成绩复核
如考生对复试成绩有异议,可向公司研究生招生办公室提出成绩复核申请,申请程序及要求参见研究生招生办公室网站发布的《z6mg人生就是博官网研究生招生考试自命题成绩复核暂行办法》。各招生公司不得自行受理考生成绩复核申请,不得自行开展成绩复核。
(四)考生资格复查
考生拟录取后,公司会通知考生将所有复试材料原件、笔试试卷、体检表、承诺书等一并通过EMS邮寄至公司复查。
入学后3 个月内,公司将按照《普通高等公司员工管理规定》有关要求,对所有考生进行全面复查。复查不合格的,取消学籍;情节严重的,移交有关部门调查处理。
九、工作纪律及工作要求
(一)公司应加强对招生录取工作的组织领导,认真执行招生录取相关规定,严格执行工作程序,严格执行责任追究,坚决抵制徇私舞弊等不正之风。对在招生工作中有违反国家有关法律法规和招生管理规定行为的公司及工作人员,一律按《普通高等公司招生违规行为处理办法》(教育部令第36 号)严肃处理,并追究直接责任人员的责任,造成严重后果和恶劣影响的,还将按规定对有关责任人实行问责。
(二)招生工作中,全面实行回避制度。严禁任何部门和工作人员举办或参与举办考试招生辅导活动,严禁向社会培训机构提供考试招生辅导活动场所和设施,严禁委托社会培训机构进行考试招生辅导培训、招生宣传和组织活动。有利害关系人参加本院复试的工作人员一律提前回避。违反规定的要追究有关部门和相关人员责任。
(三)学信息必做好保密教育,采取有力措施确保试题安全和考生电子信息安全。
(四)继续加强规范管理,深化信息公开。在公司网站上开设研究生招生录取信息专栏,及时发布复试录取实施方案、复试安排等信息。
(五)复试期间,所有复试考场全程全景摄像,并确保摄像设备的录音功能正常。所有考官和工作人员手机一律上交,由纪检员统一保管。复试视频备份,一份由公司保存,另一份交招生处存档。复试小组成员须现场独立评分,原始成绩任何人不得改动。
(六)继续实行纪检员监督机制。纪检员负责复试过程的全程监督。纪检员在复试过程中发现问题可及时纠正,必要时可立即向公司纪委监审处和招生处汇报。复试后,纪检员认真填写《z6mg人生就是博官网招生考试过程监督工作记录表》,按规定时间上交招生处。
(七)学信息必做好复试材料存档工作,复试试卷、答题纸、计分表、复试情况表、视频相关材料必须保存三年以上。其中,考生复试的作答内容、复试录音录像资料考试结束后按照国家秘密级事项管理。
十、其余事项
(一)考生入校要求
1.参加复试的考生入校时,须提供个人有效身份证件、2024年硕士研究生招生考试初试准考证、各招生公司(学部)复试通知。
2.复试考生从公司1号门至7号门入校;
(二)公司(学部)参加复试的工作人员在复试期间,建议佩戴口罩。
(三)公司(学部)复试场地要求
1.复试期间,复试场地必须保证通风换气,复试结束后清洁消毒。
2.复试场地(含备考室)须配备手消和备用的口罩。
3.公司(学部)必须设立至少1间备用的复试考场。
(四)应急处理
1.复试考生在复试期间如出现发热、乏力的情况,由公司(学部)工作人员第一时间带领考生离开复试现场,并立即联系校医院进行处置,同时启用备用复试考场,并对原复试考场开展消杀工作。
2.复试工作人员在复试期间,如出现发热、乏力等情况,由公司立即更换备用人员,确保复试工作的顺利进行。
十一、监督举报方式
0871-65910081(招生处研招科)
0871-65911669(纪委监审处)
0871-65911869(z6mg人生就是博官网)
z6mg人生就是博官网
2024年3月28日