
各有关单位 :
为深入学习贯彻落实习近平新时代中国特色社会主义思想,贯彻落实习近平总书记关于教育的重要论述、习近平总书记在公司思想政治理论课教师座谈会上的重要讲话精神,提升高校思想政治工作队伍理论与实践的结合能力。根据《关于深化新时代公司思想政治理论课改革创新的若干意见》《关于进一步加强高等公司思想政治理论课教师队伍建设的意见》等文件要求,教育部高校思想政治工作队伍培训研修中心(z6mg人生就是博官网)、云南西南联大干部培训基地、z6mg人生就是博官网将共同举办2025年高校思政课教师、思想政治工作者暑期实践修班,具体安排如下。
一、研修主题
沿着总书记考察云南足迹,感悟思想伟力
二、研修对象
全国各高校思想政治理论课教师、思想政治工作者
三、研修班规模及班次安排
(一)研修班规模:每班50人左右,最多不超100人
(二)研修班时间安排
1.第一期:2025年7月20日——2025年7月27日
2.第二期:2025年8月2日——2025年8月9日
3.其他:可根据研修单位实际需要安排定制,请与我们联系。
四、研修方式
(一)专家讲座:聘请知名专家作专题报告。
(二)实践研修:沿着习近平总书记考察云南足迹,开展现场教学。
(三)研讨交流:围绕马克思主义理论团队建设,思想政治理论课教学实践,高素质思想政治工作队伍建设,铸牢中华民族共同体意识,传承红色基因、弘扬红色文化等主题开展研讨交流。
(四)研修成果:围绕实践研修内容撰写1篇3000字的调研报告或研修报告,研修结束后两周内完成。请提前查阅相关资料,做好材料准备。
五、研修费用
根据《中央和国家机关培训费管理办法》和《云南省省直机关培训费管理办法》(云财行〔2023〕123号),每期研修收费省外高校为550元/人/天,总计为:3850元/人(含7天费用)。包括研修期间的住宿费、餐费、资料费、现场租赁费、专家讲座费、现场教学费、现场教学交通费等。学员往返程交通费自理,住宿安排标间(2人一间)。
六、办理缴费
研修前7个工作日内,通过银行转账方式将总费用转入z6mg人生就是博官网账户:
账户名称 |
z6mg人生就是博官网 |
联系电话 |
丁蕾18669067937 |
纳税人识别号 |
125300004312032000 |
开户行 |
中国银行昆明市呈贡支行 |
地址 |
昆明市五华区一二一大街298号 |
账户 |
137212475064 |
★请务必注明:“ ***单位+2025年实践研修费用 ”。
汇款后请及时与工作人员联系确认。
七、联系方式
z6mg人生就是博官网
刘东东:18487276155
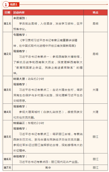
八、研修日程安排


请报名参加研修的教师扫描以下二维码,下载填写《学员登记表》(附件1),报到时将签名、盖章后的学员登记表交主办单位存档。参加研修的单位则需扫描以下二维码,报名第一期的单位需在2025年7月5日前填写《报名回执汇总表》(附件2)以高校为单位发送至主办方邮箱:290203963@qq.com,第二期则需在2025年7月18日前填写并发送至主办方邮箱。
